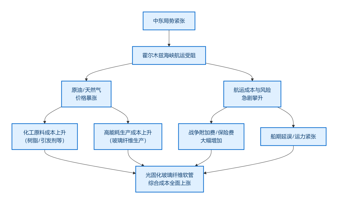
近期,中东地缘局势持续紧张,全球能源与化工产业链受到显著冲击,不少从事管道修复行业的客户朋友都在焦虑:看似遥远的中东局势,为何会直接影响紫外光固化玻璃纤维软管价格?原料成本一天一变,作为材料厂家,纽莱尔如何为客户守住成本底线?客户又该如何操作,避免自身成本急剧攀升? 今天,纽莱尔管道就结合当前行业现状,为大家逐一拆解,用真诚与实力,陪大家共渡行业波动周期。 一、中东局势紧张,为何会影响软管价格? 很多伙伴会疑惑,中东冲突与我们的软管产品相隔万里,为何会直接牵动价格?核心原因的在于:紫外光固化玻璃纤维软管的核心原料,与中东主导的能源、化工产业链深度绑定,局势紧张通过“能源→原料→物流”三重传导,直接推高产品成本,具体可分为三点: 1、能源成本飙升,直接抬高生产基底成本 紫外光固化玻璃纤维软管的生产,无论是玻璃纤维,还是专用树脂合成,都属于高能耗环节,对天然气、电力的需求量极大。受中东局势影响,国际原油价格近期大幅飙升,布伦特原油价格盘中一度冲高至118美元/桶,较此前震荡区间涨幅超50%,同时带动天然气价格同步上涨,直接导致软管生产的能源成本大幅攀升,这是价格波动的核心诱因之一。 2、核心原料供应收紧,价格被动上涨 软管生产的两大核心原料——玻璃纤维和紫外光固化树脂,其上游化工原料严重依赖中东供应。中东地区是全球乙烯、甲醇等基础化工品的核心产区,其中乙烯产能占全球近三成,我国60%的甲醇进口来自中东,而乙烯、甲醇正是合成树脂、玻纤的关键原料。 目前,中东冲突导致霍尔木兹海峡航运安全风险加剧,该海峡承担着全球30%的海运石油贸易,也是中东化工品出口的核心通道,航运受阻直接导致上游化工原料供应中断风险上升,价格大幅暴涨。例如,近期华东乙烯价格较月初涨幅超60%,甲醇期货连续多日触及涨停,直接带动玻纤、树脂价格同步攀升,进而传导至紫外光固化玻璃纤维软管终端产品。 3、物流成本激增,进一步放大成本压力 中东局势升级导致全球海运市场剧烈震荡,霍尔木兹海峡航运受阻迫使船只绕行,航程延长7-13天,单次运输成本增加约百万美元,同时战争风险保费飙升300%-600%,进一步推高了原料进口及产品运输的物流成本。 二、纽莱尔承诺:原料疯涨之下,我们给客户的3大保障 面对原料价格“一天一个样”的失控局面,作为深耕管道修复材料领域的厂家,纽莱尔深知客户的焦虑——既怕原料涨价导致产品提价,又怕供应不稳定影响项目进度。为此,我们早已提前布局,以三大核心保障,为客户守住成本与供应的双重底线,不辜负每一份信任。 保障1:源头直采,最大限度压缩成本空间 面对原料价格暴涨现状,纽莱尔与核心原料生产厂家建立直接合作关系,实现源头直采。通过批量锁定原料采购量,争取专属采购优惠,最大限度压缩中间流通成本,将原料涨价带来的成本压力降到最低,尽可能为客户保留价格缓冲空间,不盲目跟风提价。 保障2:成本透明,涨幅可追,拒绝“乱涨价” 我们承诺,所有产品价格调整均严格对应核心原料(玻璃纤维、专用树脂)的实际采购成本,涨多少、降多少,全程透明可追溯,绝不借机谋取额外利润。针对长期合作的核心客户,我们推出“阶梯式调价+阶段性价格锁定”方案,根据客户订单量和合作周期,锁定一定期限内的产品价格,帮助客户平滑成本波动,避免短期价格暴涨带来的预算冲击,给客户足够的成本预判空间。 保障3:品质不变,成本再涨,标准不降 无论原料成本如何飙升,纽莱尔始终坚守德国技术标准,严格把控产品品质。软管各项性能均符合国家及国际标准,确保每一批产品都能满足管道修复施工的严苛要求,让客户“花钱买放心”,避免因品质问题造成二次成本损耗。 三、客户必看:4个操作拒绝“被动涨价” 原料价格波动是行业共性难题,除了厂家的保障,客户自身也可以通过一些实操方法,有效把控成本,避免成本急剧上升,实现稳健经营。结合当前行业现状,纽莱尔给大家4点实用建议: 1. 签订长期合作协议,锁定成本底线 与靠谱的材料厂家签订长期合作协议,是应对价格波动最有效的方式之一。长期合作不仅能享受更稳定的供货保障,还能争取到阶段性价格锁定权益,避免短期原料暴涨导致产品价格大幅上涨,提前锁定自身成本预算,减少价格波动带来的经营风险。 2. 合理规划库存,规避短期涨价风险 针对有长期、稳定项目的客户,建议结合自身项目进度,合理规划产品库存。在原料价格相对平稳的阶段,适量储备常用规格的软管产品,避免在原料价格暴涨、产品提价后再集中采购,有效规避短期价格波动带来的成本增加。同时,可借助厂家的前置仓资源,实现“就近提货”,降低自身仓储和物流成本。 3. 优化采购方案,实现批量降本 尽量集中采购、批量下单,一方面可以享受厂家的批量采购优惠,降低单位产品成本;另一方面,批量下单能让厂家更合理地规划生产、锁定原料采购量,进一步提升供货稳定性,同时减少多次采购带来的物流成本和时间成本,间接实现成本管控。 4. 与厂家深度联动,提前预判价格走势 选择实力雄厚、行业资源丰富的材料厂家,主动与厂家保持密切沟通,及时了解原料价格走势、供应链动态等行业信息。厂家会结合自身供应链优势,为客户提供价格预判和采购建议,帮助客户提前调整采购计划,避开价格高峰,有效把控成本。 中东局势的不确定性仍在持续,原料价格波动或许还将持续一段时间,但行业的长期发展趋势不会改变。管道修复行业的稳健发展,离不开厂家与客户的同心协力、彼此成就。作为紫外光固化玻璃纤维软管领域的深耕者,纽莱尔始终坚守初心,以源头直采优势、透明化定价和稳定产能,为每一位客户提供可靠的产品与服务,与客户共抗行业波动、共渡难关。 如果您有产品采购、成本管控相关的疑问,随时联系纽莱尔专属客户经理,我们将为您提供定制化解决方案,陪您一起守住成本底线,稳步推进项目落地!


